Curvas de Bézier para construir imágenes vectoriales
Algoritmo para generar las CB empleadas para construir imágenes vectoriales por los programas de diseño gráficos como Adobe illustrator, Corel Draw, entre otros
- Inicializar las variables y definir el espacio de memoria en donde se almacenarán las imágenes, este puede ser en el disco duro del computador, memoria extraíble o en la nube.
- Crear el vector con los puntos de las líneas que dan origen a la curva.
- Definir el número de puntos de la curva que se van a calcular por el polinomio Bernstein utilizado en Matlab para realizar las CB.
- Ajustar las características de la pantalla para presentar las CB en las imágenes.
- Guardar las imágenes obtenidas en la memoria del computador utilizando formato SVG.
Curvas de Bézier
Las imágenes vectoriales se usan en el diseño de videojuegos y en dibujos animados simples. Son útiles para hacer imágenes utilizando las curvas de Bézier. A continuación, encuentra el código en Matlab de las curvas de Bézier.
Ingrese el código en Matlab para generar las curvas de Bézier y tenga en cuenta los resultados para las próximas actividades:
(Para ampliar la imagen haga clic sobre ella)
(Para ampliar la imagen haga clic sobre ella)
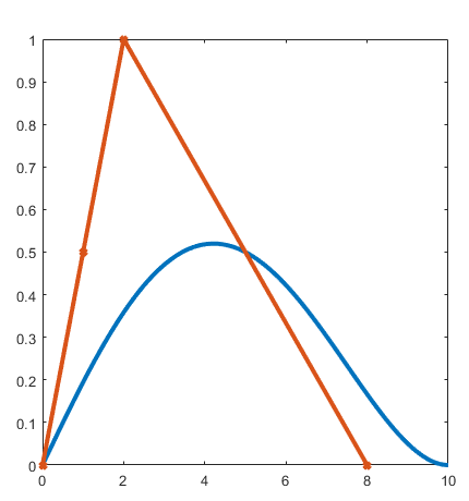
A continuación, se despliega el resultado del programa que genera las curvas de Bézier.
En la figura se muestra el resultado que genera el código de las curvas de Bézier este programa entrega un archivo en formato Scalable Vector Graphics (SVG) el cual se visualiza con el explorador de internet Google Chrome, Internet Explorer o Mozilla.
Ejemplo
A partir de una fotografía tomada por una cámara digital se logra dibujar en la computadora la imagen, no se utilizan pinceles sino vectores y fórmulas matemáticas como las que se utilizaron en la actividad anterior. Ya existen programas para tabletas, celulares y computadoras que logran estos efectos de forma amigable con el usuario del diseño gráfico. La cámara digital entrega archivos con matrices que contienen información para formar pixeles, en la imagen de formato vectorial los pixeles pierden relevancia, las fórmulas matemáticas son las protagonistas como las curvas de Bézier.
A partir de una fotografía digital se dibuja una imagen en formato vectorial.
La imagen fue tomada de: http://www.easp.es/recursos/formacioninterna/disenografico/conceptos_bsicos.html
La fotografía digital entrega archivos que contienen información de la imagen en pixeles, para las imágenes en formato vectorial los pixeles NO son la base fundamental sino los vectores que forma curvas, líneas, círculos, polígonos y manchas degradadas de color que forman la imagen. En el ejemplo, se ilustra el paso de una imagen digital a vector, pasar de vector a imagen digital de forma automática es complejo porque la calidad se deteriora, haga el ejercicio mental de pasar la imagen de la izquierda a la de la derecha, verá que hay información que definitivamente se pierde.
